NOTES:
  • All FIGURES after Part III are here for the time being. Image are in full resolution, however, table dimensions below are set to 800 pixels wide. Images may be downloaded (right click "Save Image As...") and then viewed in full size.

Index to Figures

FIGURE NO.Part ICHAPTER
1.Map of Military Areas of the Western Defense CommandII
Part II
2.Phases of the Evacuation ProgramIV
Part III
3.Organization Chart of Civil Affairs Division and Wartime Civil Control Administration -- Evacuation PeriodVII
4.Organization Chart of Civil Affairs Division and Wartime Civil Control Administration -- Post-Evacuation PeriodVII
Part IV
5a.Geographical Distribution, Japanese Population of the United States: 1940VIII
5b.Geographical Distribution, Japanese Population of the United States: 1940 (Color Projection)VIII
6.Japanese Population Western Defense Command Area: 1940VIII
7.Age and Nativity of Japanese in Arizona, California, Oregon and Washington: 1940VIII
8.Plan for Evacuating Japanese Population from Pacific CoastVIII
9.Exclusion Areas, Japanese Evacuation ProgramVIII
10.Evacuee Flow ChartVIII
11.Net Voluntary Movement of Japanese: March 12 to June 5, 1942IX
12.Japanese Voluntary Migration by State of Destination: March 12 to October 31, 1942IX
13.Woodland Civil Control StationX
Part V
14a-14l.Detailed Location Maps of Assembly Centers (12)XIII
15.Assembly Center Map with Population and Occupancy DataXIII
16a-16o.Aerial Photographs of Assembly CentersXIII
17.Evacuee Crime Rate -- Offenses Per Thousand Japanese Per YearXVIII
18.Assembly Center OrganizationXIX
19a-19p.Daily Evacuation Population Movement of Each Assembly Center (15)XIX
Part VI
20a-20j.Location of War Relocation Centers (10)XXI
21.Relocation Project Sites (Map)XXI
22.Typical Plot Plan -- War Relocation CenterXXI
23.Typical Housing Block -- War Relocation CenterXXI
24.Typical Administration Group -- War Relocation CenterXXI
25.Typical Military Police Group -- War Relocation CenterXXI
26.Typical Hospital Group -- War Relocation CenterXXI
27.Typical Warehouse Group -- War Relocation CenterXXI
28.Transfers from Assembly to Relocation CentersXXII
Map InsertI. Exclusion Areas
Map InsertII. Assembly Center Destinations
Map InsertIII. Relocation Center Destinations
Part VII
29.Age and Sex and Nativity of 2,772 Japanese Requesting RepatriationXXIV
30.Nisei, Kibei and Issei Japanese 18 to 39 Years of Age Requesting RepatriationXXIV
31.Wartime Civil Control Administration News Releases Concerning Evacuation and Alien Control: March-November, 1942XXV
32.Magazine Articles and Wartime Civil Control Administration News Releases Concerning Evacuation and Alien Control: February- November, 1942XXV
33.Magazine Articles and Circulation Concerning Evacuation and Alien Control: February-November, 1942XXV
34.Organization Chart, Public Relations DivisionXXV
Part VIII
35.Total Evacuation Population, March 2 1 to October 31,1942XXVIII
36.Japanese Population, Assembly and Relocation Centers, Western Defense Command Area: June 7, 1942XXVIII
37.Growth of Japanese Population United States: 1870 to 1940XXVIII
38.Distribution of Japanese Population, Arizona, California, Oregon, Washington and Entire United States: 1900 to 1940XXVIII
39.Japanese Population in Certain Selected Cities, of California, Oregon and Washington: 1900 to 1940XXVIII
40.Trends in Sex Composition of Japanese Population, Arizona, California, Oregon and Washington: 1900 to 1940XXVIII
41.Trends in Nativity of Japanese Population, Arizona, California, Oregon and Washington: 1900 to 1940XXVIII
42.Nativity Trends of Japanese, Arizona, California, Oregon and Washington: 1900 to 1940XXVIII
43.Trends in Age Composition, Japanese Population United States: 1900 to 1940XXVIII
44.Age and Sex Composition, Japanese Population, Arizona, California, Oregon and Washington: 1940XXVIII
45.Industry of Employed Japanese 14 Years and Older, by Sex and Nativity, California, Oregon and Washington: 1940XXVIII
46.Japanese Employed Workers 14 Years Old and Over in Agriculture and Wholesale and Retail Trade,California, Oregon and Washington: 1940XXVIII


FIGURE 1




FIGURE 2

Figure 2


FIGURE 3

ORGANIZATION CHART OF CIVIL AFFAIRS DIVISION AND WARTIME CIVIL CONTROL ADMINISTRATION
EVACUATION PERIOD

Final Report Fig. 3


FIGURE 4

ORGANIZATION CHART OF CIVIL AFFAIRS DIVISION AND WARTIME CIVIL CONTROL ADMINISTRATION
POST-EVACUATION PERIOD

Final Report Fig. 4


FIGURE 5a

GEOGRAPHICAL DISTRIBUTION JAPANESE POPULATION
UNITED STATES: 1940
SUMMARY: PROPORTION OF
JAPANESE POPULATION IN PACIFIC COAST STATES
AND IN ENTIRE WESTERN DEFENSE COMMAND AREA
Final Report Fig. 5a


FIGURE 5b

GEOGRAPHICAL DISTRIBUTION JAPANESE POPULATION
UNITED STATES: 1940

Final Report Fig. 5B


FIGURE 6

JAPANESE POPULATION
WESTERN DEFENSE COMMAND AREA: 1940

Final Report Fig. 6


FIGURE 7

AGE AND NATIVITY OF JAPANESE IN ARIZONA, CALIFORNIA, OREGON, AND WASHINGTON: 1940

Final Report Fig. 7


FIGURE 8

PLAN FOR EVACUATING JAPANESE POPULATION FROM PACIFIC COAST

Final Report Fig. 8


FIGURE 9

EXCLUSION AREAS JAPANESE EVACUATION PROGRAM

Final Report Fig. 9


FIGURE 10

FLOW OF EVACUEES FROM CIVIL CONTROL STATIONS

Final Report Fig. 10


CIVILIAN EXCLUSION ORDER NO. 27 MAP

CIVILIAN EXCLUSION ORDER NO. 27 MAP


FIGURE 11

NET VOLUNTARY MOVEMENT OF JAPANESE
WESTERN DEFENSE COMMAND AREA
MARCH 12TH TO JUNE 5TH, 1942

NET VOLUNTARY MOVEMENT OF JAPANESE


FIGURE 12

JAPANESE VOLUNTARY MIGRATION BY STATE OF DESTINATION
MARCH 12 TO OCTOBER 31, 1942

JAPANESE VOLUNTARY MIGRATION BY STATE OF DESTINATION


FIGURE 13

WOODLAND W.C.C.A. CONTROL STATION

WOODLAND W.C.C.A. CONTROL STATION


FIGURE 14-a

LOCATION OF PUYALLUP ASSEMBLY CENTER

LOCATION OF PUYALLUP ASSEMBLY CENTER


FIGURE 14-b

LOCATION OF PORTLAND ASSEMBLY CENTER

LOCATION OF PORTLAND ASSEMBLY CENTER


FIGURE 14-c

LOCATION OF MARYSVILLE ASSEMBLY CENTER

LOCATION OF MARYSVILLE ASSEMBLY CENTER


FIGURE 14-d

LOCATION OF SACRAMENTO ASSEMBLY CENTER

LOCATION OF SACRAMENTO ASSEMBLY CENTER


FIGURE 14-e

LOCATION OF SALINAS ASSEMBLY CENTER

LOCATION OF SALINAS ASSEMBLY CENTER


FIGURE 15

MAXIMUM JAPANESE POPULATION AND DATES OF OCCUPATION OF ASSEMBLY CENTERS

MAXIMUM JAPANESE POPULATION AND DATES OF OCCUPATION OF ASSEMBLY CENTERS


FIGURE 14-f


LOCATION OF TANFORAN ASSEMBLY CENTER

LOCATION OF TANFORAN ASSEMBLY CENTER


FIGURE 14-g

LOCATION OF STOCKTON ASSEMBLY CENTER

LOCATION OF STOCKTON ASSEMBLY CENTER


FIGURE 14-h

LOCATION OF TURLOCK AND MERCED ASSEMBLY CENTER

LOCATION OF TURLOCK AND MERCED ASSEMBLY CENTER


FIGURE 14-i

LOCATION OF PINEDALE AND FRESNO ASSEMBLY CENTER

LOCATION OF PINEDALE AND FRESNO ASSEMBLY CENTER


FIGURE 14-j

LOCATION OF TULARE ASSEMBLY CENTER

LOCATION OF TULARE ASSEMBLY CENTER


FIGURE 14-k

LOCATION OF SANTA ANITA AND POMONA ASSEMBLY CENTER

LOCATION OF SANTA ANITA AND POMONA ASSEMBLY CENTER


FIGURE 14-l

LOCATION OF MAYER ASSEMBLY CENTER

LOCATION OF MAYER ASSEMBLY CENTER


FIGURE 16-a

FRESNO ASSEMBLY CENTER

FRESNO ASSEMBLY CENTER


FIGURE 16-b

MARYSVILLE ASSEMBLY CENTER

MARYSVILLE ASSEMBLY CENTER


FIGURE 16-c

MANZANAR ASSEMBLY CENTER

MANZANAR ASSEMBLY CENTER


FIGURE 16-d

MERCED ASSEMBLY CENTER

MERCED ASSEMBLY CENTER


FIGURE 16-e

PINEDALE ASSEMBLY CENTER

PINEDALE ASSEMBLY CENTER


FIGURE 16-f

POMONA ASSEMBLY CENTER

POMONA ASSEMBLY CENTER


FIGURE 16-g

PORTLAND ASSEMBLY CENTER

PORTLAND ASSEMBLY CENTER


FIGURE 16-h

PUYALLUP ASSEMBLY CENTER

PUYALLUP ASSEMBLY CENTER


FIGURE 16-i

SACRAMENTO ASSEMBLY CENTER

SACRAMENTO ASSEMBLY CENTER


FIGURE 16-j

SALINAS ASSEMBLY CENTER

SALINAS ASSEMBLY CENTER


FIGURE 16-k

SANTA ANITA ASSEMBLY CENTER

SANTA ANITA ASSEMBLY CENTER


FIGURE 16-l

STOCKTON ASSEMBLY CENTER

STOCKTON ASSEMBLY CENTER


FIGURE 16-m

TANFORAN ASSEMBLY CENTER

TANFORAN ASSEMBLY CENTER


FIGURE 16-n

TULARE ASSEMBLY CENTER

TULARE ASSEMBLY CENTER


FIGURE 16-o

TURLOCK ASSEMBLY CENTER

TURLOCK ASSEMBLY CENTER


FIGURE 17

EVACUEE CRIME RATE

EVACUEE CRIME RATE


FIGURE 18

ASSEMBLY CENTER ORGANIZATION

ASSEMBLY CENTER ORGANIZATION


FIGURE 19-a

EVACUEE POPULATION OF FRESNO ASSEMBLY CENTER

Evacuee Population of Fresno Assembly Center
Daily population movement shown above. Average population 4,403 for 178 days.
Occupied from May 6 to October 30. Maximum population 5,120 on September 4.
Received evacuees from: Central San Joaquin Valley. Major transfer movements to:
Jerome and Gila River.



FIGURE 19-b

EVACUEE POPULATION OF MARYSVILLE ASSEMBLY CENTER

Evacuee Population of Marysville Assembly Center
Daily population movement shown above. Average population 1,760 for 53 days.
Occupied from May 8 to June 29. Maximum population 2,451 on June 2.
Received evacuees from: Placer-Sacramento Area. Major transfer movements to: Tule Lake.



FIGURE 19-c

EVACUEE POPULATION OF MANZANAR ASSEMBLY CENTER

Evacuee Population of Manzanar Assembly Center
Daily population movement shown above. Average population 5,186 for 72 days.
Occupied from March 21 to May 31. Maximum population 9,666 on May 31.
Received evacuees from: Los Angeles County, Bainbridge Island, Sacramento-Amador
Area. Major transfer movements to: Manzanar.



FIGURE 19-d

EVACUEE POPULATION OF MAYER ASSEMBLY CENTER

Evacuee Population of Mayer Assembly Center
Daily population movement shown above. Average population 214 for 27 days. Occupied
from May 7 to June 2. Maximum population 245 on May 25. Received evacuees
from: Arizona Military Area I. Major transfer movements to: Colorado River.



FIGURE 19-e

EVACUEE POPULATION OF MERCED ASSEMBLY CENTER

Evacuee Population of Merced Assembly Center
Daily population movement shown above. Average population 3,762 for 133 days.
Occupied from May 6 to September 15. Maximum population 4,508 on June 3.
Received evacuees from: North San Francisco Bay Area -- North San Joaquin Valley.
Major transfer movements to: Granada.



FIGURE 19-f

EVACUEE POPULATION OF PORTLAND ASSEMBLY CENTER

Evacuee Population of Portland Assembly Center
Daily population movement shown above. Average population 2,969 for 132 days.
Occupied from May 2 to September 10. Maximum population 3,676 on June 6.
Received evacuees from: Multnomah and Western Counties, Oregon, Central Counties,
Washington. Major transfer movements to: Minidoka, Heart Mountain, Tule Lake.



FIGURE 19-g

EVACUEE POPULATION OF PUYALLUP ASSEMBLY CENTER

Evacuee Population of Puyallup Assembly Center
Daily population movement shown above. Average population 5,704 for 137 days.
Occupied from April 28 to September 12. Maximum population 7,390 on May 25.
Received evacuees from: Seattle-Tacoma Areas, Alaska. Major transfer movements
to: Tule Lake, Minidoka.



FIGURE 19-h

EVACUEE POPULATION OF PINEDALE ASSEMBLY CENTER

Evacuee Population of Pinedale Assembly Center
Daily population movement shown above. Average population 3,690 for 78 days.
Occupied from May 7 to July 23. Maximum population 4,792 on June 29. Received
evacuees from: Pierce, King Counties, Hood River County, Oregon. Major
transfer movements to: Tule Lake, Colorado River.



FIGURE 19-i

EVACUEE POPULATION OF POMONA ASSEMBLY CENTER

Evacuee Population of Pomona Assembly Center
Daily population movement shown above. Average population 4,755 for 110 days.
Occupied from May 7 to August 24. Maximum population 5,434 on July 20 and
August 2. Received evacuees from: Los Angeles, San Francisco, Santa Clara. Major
transfer movements to: Heart Mountain.



FIGURE 19-j

EVACUEE POPULATION OF SACRAMENTO ASSEMBLY CENTER

Evacuee Population of Sacramento Assembly Center
Daily population movement shown above. Average population 3,190 for 52 days.
Occupied from May 6 to June 26. Maximum population 4,739 on May 30. Received
evacuees from: San Joaquin and Sacramento Counties, California. Major transfer
movements to: Tule Lake.



FIGURE 19-k

EVACUEE POPULATION OF SALINAS ASSEMBLY CENTER

Evacuee Population of Salinas Assembly Center
Daily population movement shown above. Average population 3,032 for 69 days.
Occupied from April 27 to July 4. Maximum population 3,594 on June 23. Received
evacuees from: Monterey, Santa Cruz, and San Benito Counties, California. Major
transfer movements to: Colorado River.



FIGURE 19-l

EVACUEE POPULATION OF SANTA ANITA ASSEMBLY CENTER

Evacuee Population of Santa Anita Assembly Center
Daily population movement shown above. Average population 12,919 for 215 days.
Occupied from March 27 to October 27. Maximum population 18,719 on August 23.
Received evacuees from: Los Angeles, San Diego, and Santa Clara Counties, California.
Major transfer movements to: Colorado River, Gila River, Heart Mountain, Granada,
Rohwer, Central Utah, Jerome.



FIGURE 19-m

EVACUEE POPULATION OF STOCKTON ASSEMBLY CENTER

Evacuee Population of Stockton Assembly Center
Daily population movement shown above. Average population 3,725 for 161 days.
Occupied from May 10 to October 17. Maximum population 4,271 on May 21.
Received evacuees from: San Joaquin County, California. Major transfer movements
to: Rohwer, Gila River.



FIGURE 19-n

EVACUEE POPULATION OF TANFORAN ASSEMBLY CENTER

Evacuee Population of Tanforan Assembly Center
Daily population movement shown above. Average population 6,501 for 169 days.
Occupied from April 28 to October 13. Maximum population 7,816 on July 25.
Received evacuees from: San Francisco Bay Area. Major transfer movements to:
Central Utah.



FIGURE 19-o

EVACUEE POPULATION OF TULARE ASSEMBLY CENTER

Evacuee Population of Tulare Assembly Center
Daily population movement shown above. Average population 4,112 for 138 days.
Occupied from April 20 to September 4. Maximum population 4,978 on August
11-14. Received evacuees from: Ventura, Santa Barbara, San Luis Obispo, Los
Angeles, and Sacramento Counties. Major transfer movements to: Gila River.



FIGURE 19-p

EVACUEE POPULATION OF TURLOCK ASSEMBLY CENTER

Evacuee Population of Turlock Assembly Center
Daily population movement shown above. Average population 2,888 for 105 days.
Occupied from April 30 to August 12. Maximum population 3,661 on June 2.
Received evacuees from: Solano, Alameda, Los Angeles, and Sacramento Counties.
Major transfer movements to: Gila River.



FIGURE 20-a

CENTRAL UTAH RELOCATION PROJECT SITE

CENTRAL UTAH RELOCATION PROJECT SITE


FIGURE 20-b

COLORADO RIVER RELOCATION PROJECT SITE

COLORADO RIVER RELOCATION PROJECT SITE


FIGURE 20-c

GILA RIVER RELOCATION PROJECT SITE

GILA RIVER RELOCATION PROJECT SITE


FIGURE 20-d

GRANADA RELOCATION PROJECT SITE

GRANADA RELOCATION PROJECT SITE


FIGURE 20-e

HEART MOUNTAIN RELOCATION PROJECT SITE

HEART MOUNTAIN RELOCATION PROJECT SITE


FIGURE 20-f

JEROME RELOCATION PROJECT SITE

JEROME RELOCATION PROJECT SITE


FIGURE 20-g

MANZANAR RELOCATION PROJECT SITE

MANZANAR RELOCATION PROJECT SITE


FIGURE 20-h

MINIDOKA RELOCATION PROJECT SITE

MINIDOKA RELOCATION PROJECT SITE


FIGURE 20-i

ROHWER RELOCATION PROJECT SITE

ROHWER RELOCATION PROJECT SITE


FIGURE 20-j

TULE LAKE RELOCATION PROJECT SITE

TULE LAKE RELOCATION PROJECT SITE


FIGURE 21

WAR RELOCATION PROJECT SITES

WAR RELOCATION PROJECT SITES


FIGURE 22

TYPICAL PLOT PLAN
WAR RELOCATION CENTER
10,000 POPULATION


TYPICAL PLOT PLAN


FIGURE 23

TYPICAL HOUSING BLOCK
WAR RELOCATION CENTER


TYPICAL HOUSING BLOCK


FIGURE 24

TYPICAL ADMINISTRATION GROUP
WAR RELOCATION CENTER


TYPICAL ADMINISTRATION GROUP


FIGURE 25

TYPICAL MILITARY POLICE GROUP
WAR RELOCATION CENTER


TYPICAL MILITARY POLICE GROUP


FIGURE 26

TYPICAL HOSPITAL GROUP
WAR RELOCATION CENTER


TYPICAL HOSPITAL GROUP


FIGURE 27

TYPICAL WAREHOUSE GROUP


FIGURE 28

TRANSFERS FROM ASSEMBLY TO RELOCATION CENTERS
IN ACCORDANCE WITH REGULAR TRANSFER ORDERS

TRANSFERS FROM ASSEMBLY TO RELOCATION CENTERS


MAP INSERT I

EXCLUSION AREAS


[top half missing]

EXCLUSION AREAS bottom


MAP INSERT II

ASSEMBLY CENTER DESTINATIONS


ASSEMBLY CENTER DESTINATIONS top
ASSEMBLY CENTER DESTINATIONS bottom


MAP INSERT III

RELOCATION CENTER DESTINATIONS


RELOCATION CENTER DESTINATIONS top
RELOCATION CENTER DESTINATIONS bottom


FIGURE 29

AGE, BY SEX AND NATIVITY, OF
2,772 JAPANESE REQUESTING REPATRIATION
(source: table A3)


JAPANESE REQUESTING REPATRIATION


FIGURE 30

NISEI, KIBEI AND ISSEI JAPANESE 18 TO 39
YEARS OF AGE REQUESTING REPATRIATION
percentage by class and sex of total in each age group
(source table 44)


NISEI, KIBEI AND ISSEI JAPANESE REQUESTING REPATRIATION


FIGURE 31

WCCA NEWS RELEASES CONCERNING
EVACUATION AND ALIEN CONTROL: MARCH - NOVEMBER, 1942

WCCA NEWS RELEASES


FIGURE 32

MAGAZINE ARTICLES AND WCCA NEWS RELEASES CONCERNING
EVACUATION AND ALIEN CONTROL: FEBRUARY - NOVEMBER, 1942


MAGAZINE ARTICLES AND WCCA NEWS RELEASES


FIGURE 33

MAGAZINE ARTICLES AND CIRCULATION CONCERNING
EVACUATION AND ALIEN CONTROL: FEBRUARY - NOVEMBER, 1942


MAGAZINE ARTICLES AND CIRCULATION


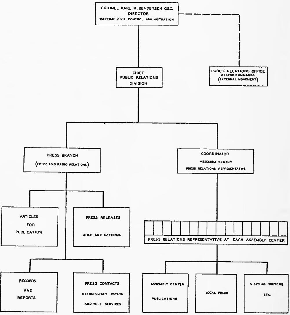
FIGURE 34

PUBLIC RELATIONS DIVISION
ORGANIZATION AND FUNCTIONS


PUBLIC RELATIONS DIVISION


FIGURE 35

TOTAL EVACUEE POPULATION
MARCH 21 TO OCTOBER 31, 1942


TOTAL EVACUEE POPULATION


FIGURE 36

JAPANESE POPULATION
ASSEMBLY AND RELOCATION CENTERS
WESTERN DEFENSE COMMAND AREA : JUNE 7, 1942


JAPANESE POPULATION IN CENTERS


FIGURE 37

GROWTH OF JAPANESE POPULATION
UNITED STATES: 1870 TO 1940


GROWTH OF JAPANESE POPULATION


FIGURE 38

DISTRIBUTION OF JAPANESE POPULATION
ARIZONA, CALIFORNIA, OREGON, WASHINGTON AND
ENTIRE UNITED STATES: 1900 TO 1940


DISTRIBUTION OF JAPANESE POPULATION


FIGURE 39

JAPANESE POPULATION IN CERTAIN SELECTED CITIES
CALIFORNIA, OREGON, AND WASHINGTON: 1900 TO 1940


JAPANESE POPULATION IN CERTAIN SELECTED CITIES


FIGURE 40

TRENDS IN SEX COMPOSITION OF JAPANESE POPULATION
ARIZONA, CALIFORNIA, OREGON, AND WASHINGTON: 1900 TO 1940


TRENDS IN SEX COMPOSITION OF JAPANESE POPULATION


FIGURE 41

TRENDS IN NATIVITY OF JAPANESE POPULATION
ARIZONA, CALIFORNIA, OREGON, AND WASHINGTON: 1900 TO 1940


TRENDS IN NATIVITY OF JAPANESE POPULATION


FIGURE 42

NATIVITY TRENDS OF JAPANESE
ARIZONA, CALIFORNIA, OREGON, AND WASHINGTON:
1900-1940


NATIVITY TRENDS OF JAPANESE


FIGURE 43

TRENDS IN AGE COMPOSITION
JAPANESE POPULATION
UNITED STATES: 1900 TO 1940


TRENDS IN AGE COMPOSITION


FIGURE 44

AGE AND SEX COMPOSITION
JAPANESE POPULATION
ARIZONA, CALIFORNIA, OREGON AND WASHINGTON: 1940


AGE AND SEX COMPOSITION


FIGURE 45

INDUSTRY OF EMPLOYED JAPANESE
14 YRS. AND OLDER, BY SEX AND NATIVITY
CALIFORNIA, OREGON, AND WASHINGTON: 1940


INDUSTRY OF EMPLOYED JAPANESE


FIGURE 46

JAPANESE EMPLOYED WORKERS
14 YEARS OLD AND OVER IN
AGRICULTURE AND WHOLESALE AND RETAIL TRADE
CALIFORNIA, OREGON AND WASHINGTON: 1940


JAPANESE EMPLOYED WORKERS IN TRADES


Final Report Table of Contents